首 页
学院概况
学院简介
党政领导
组织机构
师资力量
概述
师资队伍
博士研究生导师
硕士研究生导师
本科生教育
专业设置
培养方案
教学大纲
重点课程
教学管理
教学成果
实验中心
虚拟仿真实验室
研究生教育
学科设置
培养方案
科学研究
科研机构
科研项目
党群工作
规章制度
入党导航
工会工作
学生工作
学团工作
班级建设
创新创业
社会实践
社团风采
辅导员工作室
招生就业
本科生招生
研究生招生
就业
搜索
更多>>
新闻动态
2015-10-23
交通学院党委开展“三...
2015-06-30
交通学院举行庆“七一...
2015-05-14
交通学院干部培训系列...
2015-04-17
交通学院开展中层干部...
更多>>
通知公告
2015-07-07
3657.com...
2014-10-10
交通学院全日制研究生...
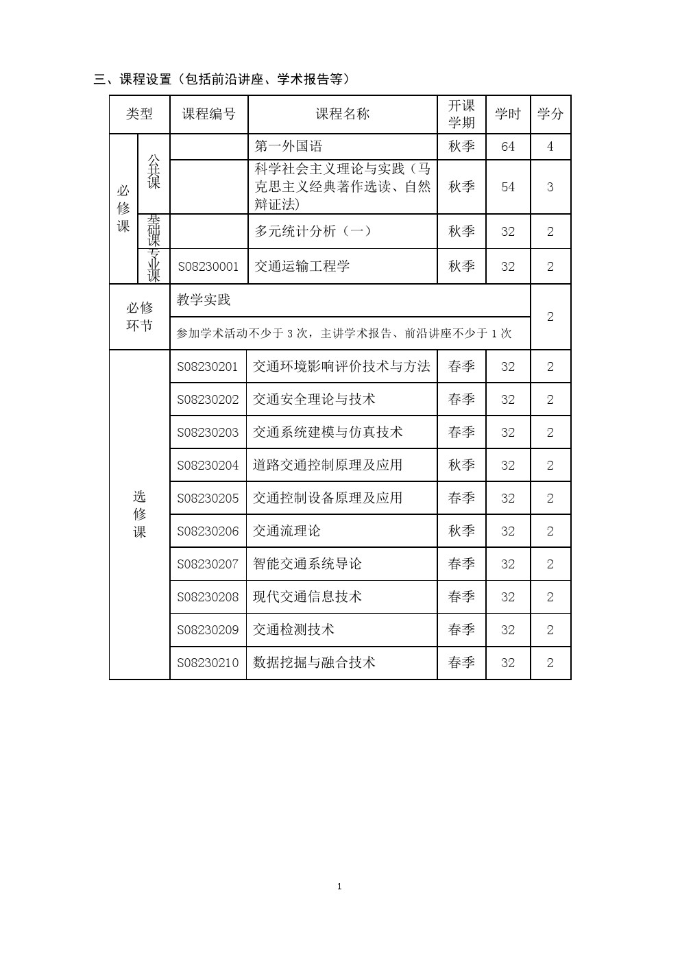
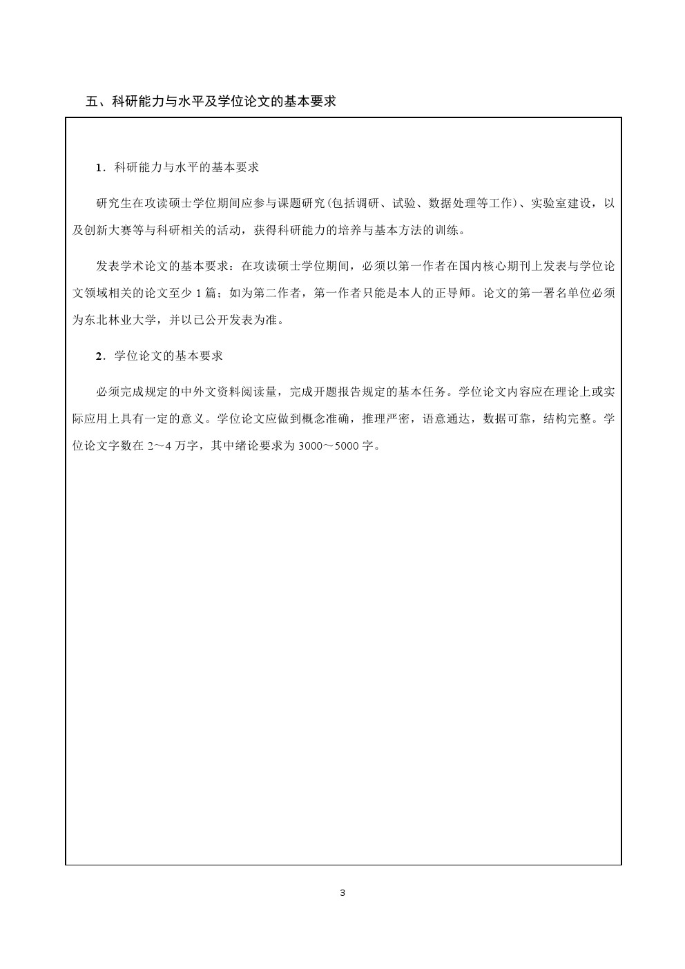
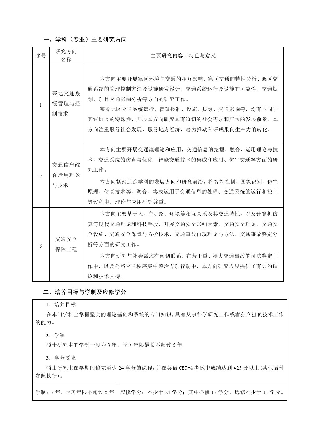
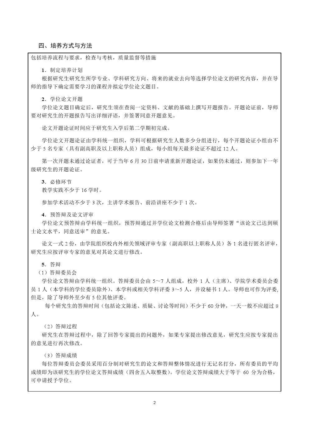
交通信息工程及控制学科硕士研究生
发文时间:2016-04-22